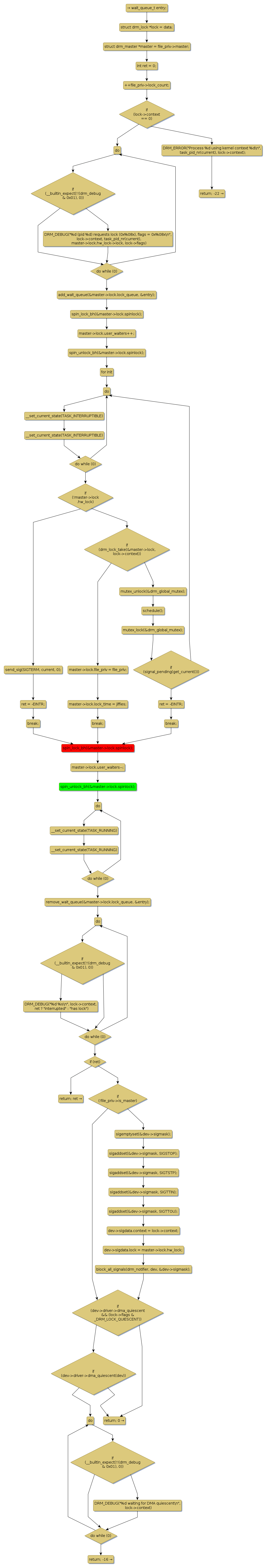
Instance Verification Kit (IVK)
spin lock @ [3270+37+/linux-3.19-rc1/drivers/gpu/drm/drm_lock.c]
Instance Signature: spinlock
|
The Matching Pair Graph:
|
|
Function Name
|
Control Flow Graph (CFG)
|
Events Flow Graph (EFG)
|
Source Correspondence
|
|
drm_legacy_lock
|
|
|
[2030+15+/linux-3.19-rc1/drivers/gpu/drm/drm_lock.c]
|